必威(bw·西汉姆联)中文官方网站-West Ham Unite
集团首页
员工服务
首页
关于我们
经理致辞
bw必威西汉姆联官方网站简介
公司领导
历史沿革
公司文化
组织机构
联系我们
团队队伍
专职教师
兼职教师
荣休教师
行政队伍
教师招聘
人才培养
本科生
管理制度
管理通知
下载专区
本科评估
硕士研究生
管理制度
管理通知
下载专区
博士研究生
管理制度
管理通知
下载专区
博士后
管理制度
管理通知
下载专区
职工
育人成效
MBA MPACC中心
管理制度
管理通知
下载专区
IEDP
科学研究
学术活动
研究机构
研究成果
学术出版物
制度文件
国际合作与认证
国际认证
国际会议
国(境) 外合作院校
国际合作项目
党团建设
规章制度
党建之窗
理论学习
团学工作
工会
下载专区
员工专区
教师专区
财务报账
首页
关于我们
经理致辞
bw必威西汉姆联官方网站简介
公司领导
历史沿革
公司文化
组织机构
联系我们
团队队伍
专职教师
兼职教师
荣休教师
行政队伍
教师招聘
人才培养
本科生
管理制度
管理通知
下载专区
本科评估
硕士研究生
管理制度
管理通知
下载专区
博士研究生
管理制度
管理通知
下载专区
博士后
管理制度
管理通知
下载专区
职工
育人成效
MBA MPACC中心
管理制度
管理通知
下载专区
IEDP
科学研究
学术活动
研究机构
研究成果
学术出版物
制度文件
国际合作与认证
国际认证
国际会议
国(境) 外合作院校
国际合作项目
党团建设
规章制度
党建之窗
理论学习
团学工作
工会
下载专区
员工专区
教师专区
财务报账
通知公告
当前位置:
首页
>
通知公告
>
正文
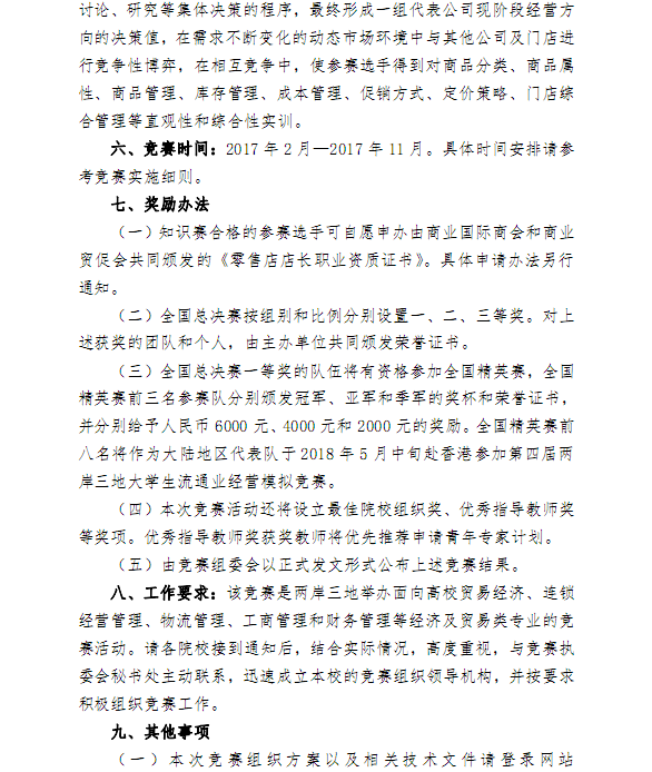
关于举办2017年全国高校商业精英挑战赛“国泰安杯”流通业经营模拟竞赛的函
2017/03/20
上一条:
bw必威西汉姆联官方网站2017年学术型硕士研究生复试安排
下一条:
bw必威西汉姆联官方网站2017年教学科研人员补充计划
/ 打印 /
/ 关闭 /
/ 返回 /
通知公告
通知公告